您现在的位置是:首页 > 新闻资讯网站首页新闻资讯
“十四五”规划之数字化:加快数字化发展 建设数字中国
在刚刚公布的“十四五”规划和2035目标纲要中,对我国加快发展数字化,建设数字中国的表述占了一篇四章的内容,其中对人工智能、大数据、区块链、云计算、网络安全等新兴数字产业着墨甚多,未来我国将推进网络强国建设,加快建设数字经济、数字社会、数字政府,以数字化转型整体驱动生产方式、生活方式和治理方式变革。
以下为十四五规划中数字化部分内容。
第五章 加快数字化发展 建设数字中国
迎接数字时代,激活数据要素潜能,推进网络强国建设,加快建设数字经济、数字社会、数字政府,以数字化转型整体驱动生产方式、生活方式和治理方式变革。
第十五章 打造数字经济新优势
充分发挥海量数据和丰富应用场景优势,促进数字技术与实体经济深度融合,赋能传统产业转型升级,催生新产业新业态新模式,壮大经济发展新引擎。
第一节 加强关键数字技术创新应用
聚焦高端芯片、操作系统、人工智能关键算法、传感器等关键领域,加快推进基础理论、基础算法、装备材料等研发突破与迭代应用。加强通用处理器、云计算系统和软件核心技术一体化研发。加快布局量子计算、量子通信、神经芯片、DNA存储等前沿技术,加强信息科学与生命科学、材料等基础学科的交叉创新,支持数字技术开源社区等创新联合体发展,完善开源知识产权和法律体系,鼓励企业开放软件源代码、硬件设计和应用服务。
第二节 加快推动数字产业化
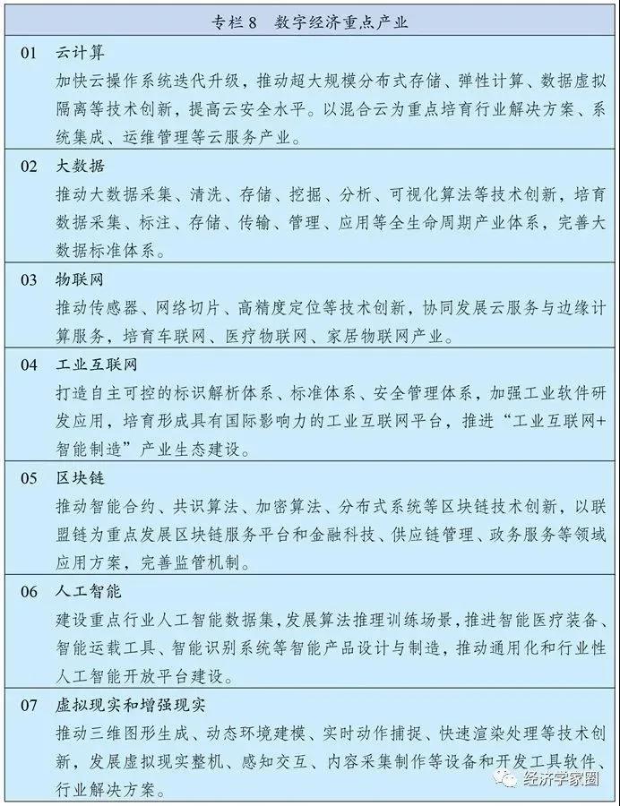
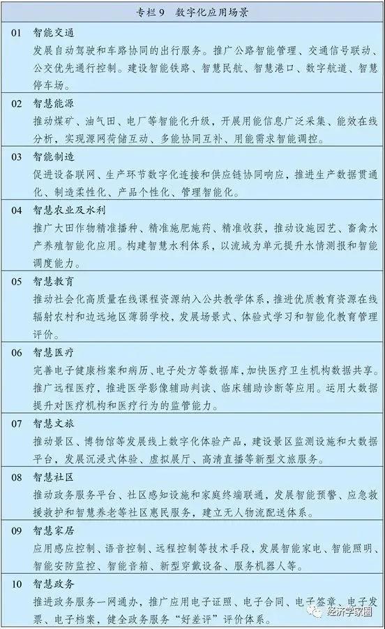
培育壮大人工智能、大数据、区块链、云计算、网络安全等新兴数字产业,提升通信设备、核心电子元器件、关键软件等产业水平。构建基于5G的应用场景和产业生态,在智能交通、智慧物流、智慧能源、智慧医疗等重点领域开展试点示范。鼓励企业开放搜索、电商、社交等数据,发展第三方大数据服务产业。促进共享经济、平台经济健康发展。
第三节 推进产业数字化转型
实施“上云用数赋智”行动,推动数据赋能全产业链协同转型。在重点行业和区域建设若干国际水准的工业互联网平台和数字化转型促进中心,深化研发设计、生产制造、经营管理、市场服务等环节的数字化应用,培育发展个性定制、柔性制造等新模式,加快产业园区数字化改造。深入推进服务业数字化转型,培育众包设计、智慧物流、新零售等新增长点。加快发展智慧农业,推进农业生产经营和管理服务数字化改造。

第十六章 加快数字社会建设步伐
适应数字技术全面融入社会交往和日常生活新趋势,促进公共服务和社会运行方式创新,构筑全民畅享的数字生活。
第一节 提供智慧便捷的公共服务
聚焦教育、医疗、养老、抚幼、就业、文体、助残等重点领域,推动数字化服务普惠应用,持续提升群众获得感。推进学校、医院、养老院等公共服务机构资源数字化,加大开放共享和应用力度。推进线上线下公共服务共同发展、深度融合,积极发展在线课堂、互联网医院、智慧图书馆等,支持高水平公共服务机构对接基层、边远和欠发达地区,扩大优质公共服务资源辐射覆盖范围。加强智慧法院建设。鼓励社会力量参与“互联网+公共服务”,创新提供服务模式和产品。
第二节 建设智慧城市和数字乡村
以数字化助推城乡发展和治理模式创新,全面提高运行效率和宜居度。分级分类推进新型智慧城市建设,将物联网感知设施、通信系统等纳入公共基础设施统一规划建设,推进市政公用设施、建筑等物联网应用和智能化改造。完善城市信息模型平台和运行管理服务平台,构建城市数据资源体系,推进城市数据大脑建设。探索建设数字孪生城市。加快推进数字乡村建设,构建面向农业农村的综合信息服务体系,建立涉农信息普惠服务机制,推动乡村管理服务数字化。
第三节 构筑美好数字生活新图景
推动购物消费、居家生活、旅游休闲、交通出行等各类场景数字化,打造智慧共享、和睦共治的新型数字生活。推进智慧社区建设,依托社区数字化平台和线下社区服务机构,建设便民惠民智慧服务圈,提供线上线下融合的社区生活服务、社区治理及公共服务、智能小区等服务。丰富数字生活体验,发展数字家庭。加强全民数字技能教育和培训,普及提升公民数字素养。加快信息无障碍建设,帮助老年人、残疾人等共享数字生活。
第十七章 提高数字政府建设水平
将数字技术广泛应用于政府管理服务,推动政府治理流程再造和模式优化,不断提高决策科学性和服务效率。
第一节 加强公共数据开放共享
建立健全国家公共数据资源体系,确保公共数据安全,推进数据跨部门、跨层级、跨地区汇聚融合和深度利用。健全数据资源目录和责任清单制度,提升国家数据共享交换平台功能,深化国家人口、法人、空间地理等基础信息资源共享利用。扩大基础公共信息数据安全有序开放,探索将公共数据服务纳入公共服务体系,构建统一的国家公共数据开放平台和开发利用端口,优先推动企业登记监管、卫生、交通、气象等高价值数据集向社会开放。开展政府数据授权运营试点,鼓励第三方深化对公共数据的挖掘利用。
第二节 推动政务信息化共建共用
加大政务信息化建设统筹力度,健全政务信息化项目清单,持续深化政务信息系统整合,布局建设执政能力、依法治国、经济治理、市场监管、公共安全、生态环境等重大信息系统,提升跨部门协同治理能力。完善国家电子政务网络,集约建设政务云平台和数据中心体系,推进政务信息系统云迁移。加强政务信息化建设快速迭代,增强政务信息系统快速部署能力和弹性扩展能力。
第三节 提高数字化政务服务效能
全面推进政府运行方式、业务流程和服务模式数字化智能化。深化“互联网+政务服务”,提升全流程一体化在线服务平台功能。加快构建数字技术辅助政府决策机制,提高基于高频大数据精准动态监测预测预警水平。强化数字技术在公共卫生、自然灾害、事故灾难、社会安全等突发公共事件应对中的运用,全面提升预警和应急处置能力。
第十八章 营造良好数字生态
坚持放管并重,促进发展与规范管理相统一,构建数字规则体系,营造开放、健康、安全的数字生态。
第一节 建立健全数据要素市场规则
统筹数据开发利用、隐私保护和公共安全,加快建立数据资源产权、交易流通、跨境传输和安全保护等基础制度和标准规范。建立健全数据产权交易和行业自律机制,培育规范的数据交易平台和市场主体,发展数据资产评估、登记结算、交易撮合、争议仲裁等市场运营体系。加强涉及国家利益、商业秘密、个人隐私的数据保护,加快推进数据安全、个人信息保护等领域基础性立法,强化数据资源全生命周期安全保护。完善适用于大数据环境下的数据分类分级保护制度。加强数据安全评估,推动数据跨境安全有序流动。
第二节 营造规范有序的政策环境
构建与数字经济发展相适应的政策法规体系。健全共享经济、平台经济和新个体经济管理规范,清理不合理的行政许可、资质资格事项,支持平台企业创新发展、增强国际竞争力。依法依规加强互联网平台经济监管,明确平台企业定位和监管规则,完善垄断认定法律规范,打击垄断和不正当竞争行为。探索建立无人驾驶、在线医疗、金融科技、智能配送等监管框架,完善相关法律法规和伦理审查规则。健全数字经济统计监测体系。
第三节 加强网络安全保护
健全国家网络安全法律法规和制度标准,加强重要领域数据资源、重要网络和信息系统安全保障。建立健全关键信息基础设施保护体系,提升安全防护和维护政治安全能力。加强网络安全风险评估和审查。加强网络安全基础设施建设,强化跨领域网络安全信息共享和工作协同,提升网络安全威胁发现、监测预警、应急指挥、攻击溯源能力。加强网络安全关键技术研发,加快人工智能安全技术创新,提升网络安全产业综合竞争力。加强网络安全宣传教育和人才培养。
第四节 推动构建网络空间命运共同体
推进网络空间国际交流与合作,推动以联合国为主渠道、以联合国宪章为基本原则制定数字和网络空间国际规则。推动建立多边、民主、透明的全球互联网治理体系,建立更加公平合理的网络基础设施和资源治理机制。积极参与数据安全、数字货币、数字税等国际规则和数字技术标准制定。推动全球网络安全保障合作机制建设,构建保护数据要素、处置网络安全事件、打击网络犯罪的国际协调合作机制。向欠发达国家提供技术、设备、服务等数字援助,使各国共享数字时代红利。积极推进网络文化交流互鉴。

